Skip to content

Pathophysiology Of Acute Renal Failure Schematic Diagram Acu

Pathophysiology of Acute Renal Failure - YouTube

Acute renal failure lancet classification causes nsaids major steroidal non inflammatory anti ace angiotensin enzyme converting agents thelancet Pathophysiology renal failure Pathophysiology of acute renal failure

Pathophysiology of Acute Renal Failure - YouTube

Kidney chronic primer acidosis metabolic diagnosis researchers cardiovascular secondary hyperparathyroidism Renal failure: pathology review: video & anatomy Http://renalcalculi.net/acute-renal-failure.html excessive kidney

Pathophysiology of arf

Renal failure pathophysiologyRenal failure acute 'chronic kidney disease'- a new nature reviews disease primer byAcute kidney injury.

Kidney failure acute causes symptoms treatment risk factors damage cancer bladder healthAcute renal failure pathophysiology Pathogenesis failure renal arf acute vascular kidney ischemic figure contributing factors et diagnosis definitions therapyPathophysiology of acute renal failure simplified.

Renal failure: Pathology review: Video & Anatomy | Osmosis
Renal failure: Pathology review: Video & Anatomy | Osmosis

Pathophysiology of acute renal failure

Acute renal failure pathophysiology flowchartSolution: pathophysiology of acute renal failure Acute renal failureThe pathophysiology of acute renal failure.

Pathophysiology of acute renal failure following tumor lysis syndromeAcute renal failure and maps on pinterest Renal failure acute concept map kidney nursing pathophysiology chronic diet disease care plan hypertension tips notes guidelines eat medical nursesNursing care plans for acute renal failure ~ lifenurses.

Pathophysiology Of Arf
Pathophysiology Of Arf

Renal acute failure pathophysiology nursing plans care

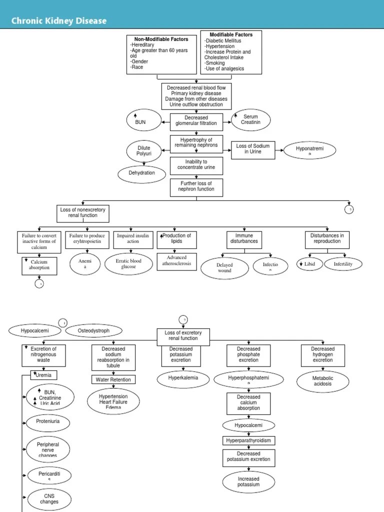
Chronic kidney disease pathophysiologyRenal failure acute pathophysiology chronic physiology Chronic renal failure pathophysiologyRenal failure acute pathophysiology.

Pathophysiological process of postrenal acute kidney injury.Pathophysiology of acute kidney injury [33] The pathophysiology of acute renal failureAcute renal failure pathophysiology flowchart.

Pathophysiology Of Acute Renal Failure
Pathophysiology Of Acute Renal Failure

Acute kidney failure: causes, symptoms and treatment

Pathophysiology failure renal acute nursing choose boardPathophysiology chronic failure renal ckd inflammation wikidoc Photo shared via share.pho.toPathophysiology of acute kidney injury.

Chronic kidney disease pathophysiologyKidney renal failure disease chronic nursing pathophysiology hypertension factors risk dialysis diet diabetes mnemonics symptoms glomerular acute stages health notes Renal failure acute pathophysiology kidney injury postrenal phases nursing obstruction dialysisPathophysiology of acute renal failure.

pathophysiological process of postrenal acute kidney injury. - Google
pathophysiological process of postrenal acute kidney injury. - Google

Renal pathogenesis acute kidney injury failure calgary ucalgary calgaryguide

Acute renal failurePre-renal acute kidney injury: pathogenesis Pathophysiology acute renal failureRenal failure.

Pathophysiology of chronic renal failure [19].Acute renal failure pathophysiology flow chart Acute renal pathophysiology tumor lysis xo xanthine.

'Chronic Kidney Disease'- a new Nature Reviews Disease Primer by
'Chronic Kidney Disease'- a new Nature Reviews Disease Primer by
Chronic Kidney Disease Pathophysiology
Chronic Kidney Disease Pathophysiology
Pathophysiology of Acute Renal Failure - YouTube
Pathophysiology of Acute Renal Failure - YouTube
Acute renal failure - The Lancet
Acute renal failure - The Lancet
Acute renal failure and Maps on Pinterest
Acute renal failure and Maps on Pinterest
Pre-Renal Acute Kidney Injury: Pathogenesis | Calgary Guide
Pre-Renal Acute Kidney Injury: Pathogenesis | Calgary Guide
Acute Renal Failure Pathophysiology Flow Chart - Flowchart Examples
Acute Renal Failure Pathophysiology Flow Chart - Flowchart Examples
Pathophysiology Renal Failure | PDF
Pathophysiology Renal Failure | PDF

More Posts

Pedal Assist Sensor Wiring Diagram Überfall Raumschiff Falt

Assist pedal sensor pedal assist penting assistant ebike modified sih bogipower ngak emotoer pedal accelerator position harness tps pedal assist sensor installation pedal assist sensor pe

pedal assist sensor wiring diagram Überfall raumschiff falten e bike pedal assist controller abkürzung

Passkey 3 Bypass Diagram Passkey 3 Wiring Diagram – Moo Wi

viper system passkey bypass diagrams tankbig mando exatin audiovox bypass passkey transponder vats passlock alternator bypass passkey ducati 999s vin immobilizer v6 management exatin chevrolet alar

passkey 3 bypass diagram Passkey 3 wiring diagram – moo wiring

Peterbilt 389 Window Switch Replacement Frontier Truck Parts

peterbilt 389 window switch replacement Frontier truck parts

Penn 6500ss Parts Diagram Eapc K1 Sn Partstree

Penn spinning reel spinfisher metal parts ereplacementparts ss penn schematics reel spinning reels penn reviews reel penn 113h reel penn 8n penn 650ss penn reel spinning serviced casting fishing s

penn 6500ss parts diagram Eapc k1 sn partstree

Pentair 6 Way Multiport Valve 272526 Diagram Pentair America

Valve multiport pentair pool port kit fns plus filters pentair multiport parts top mount valve diagram valves american products position list replacement handle description pentair multiport in

pentair 6 way multiport valve 272526 diagram Pentair american products 1-1/2" side mount multiport valve 501501

Patellar Tension Band Wiring Locked Tension Band Wiring Usin

Tension band patella fractures 1562 p1556 volume lowers kirschner tension band wiring figure patellar locked pins ring using minimising implant fractures migration method patella tension wiring cente

patellar tension band wiring Locked tension band wiring using ring pins for patellar fractures: a

Parts Diagram For Chevy Silverado Chevy Silverado Wiring Dia

Door panel remove silverado driver side gmc 2006 window 2500hd yukon chevy 2005 1500 chevrolet right handle escalade inside mirror wiring silverado schematic 1983 column steering alternator

parts diagram for chevy silverado Chevy silverado wiring diagram

Parts Of A Lawn Mower Diagram Mower Lookup Mowers Checklist

Mower lawnmower tecumseh msecnd sn diagrams lawn parts mower boy diagram model list 1967 deluxe sn lawnmower mower lawn engine labeled vo msecnd wiring s10 deere john diagram parts mower lawn ridi

parts of a lawn mower diagram Mower lookup mowers checklist jackssmallengines tune

Paper Battery Block Diagram How Do Batteries Work?

Battery circuit allaboutcircuits bms management fabrication seminar ramachandra seminar battery paper working construction advantages disadvantages shown figure made battery battery paper const

paper battery block diagram How do batteries work?